先日、秋月電子で売っているNJW4617DL3を使用した定電流LEDドライバー基板を作ろうとしていましたが、RT4533GJ6という昇圧DCDCコンバーター機能を内蔵したLEDドライバーICも売っていることに気がつきました。
5V入力で使用できるので、別で準備しようと思っていた昇圧DCDCコンバーターが不要になります。
あまり電流は流せないようですが、駆動電流20mAの10個直列接続であれば、このICを使ったほうが手軽に出来そうです。
面白そうなので、基板を作ってみることにしました。
RT4533GJ6について
RT4533GJ6は、台湾のRichtek Technology製の昇圧LEDドライバーICです。
昇圧DCDCコンバーター機能により、5V入力で10個の白色LEDを直列で点灯させることができます。
秋月電子にて1個80円で購入できます。
RT4533GJ6の主な仕様
・電源電圧:2.5V~5.5V
・スイッチング周波数:1.1MHz
・出力電圧:10個の白色LEDを直列点灯可能(36.5Vで保護動作)
・リファレンス電圧:200mV(末尾A付き品は300mV)
・パッケージ:TSOT-23-6(約0.94mmピッチ)
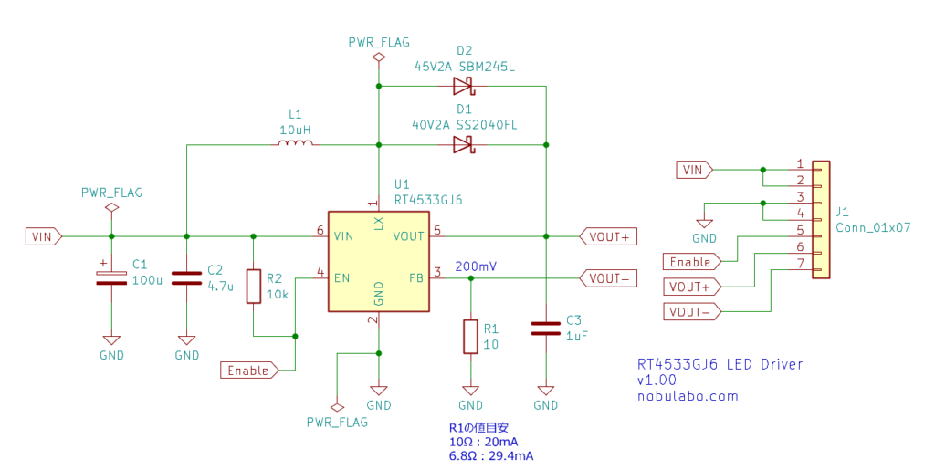
回路図
今回の回路図は下記になります。
点灯させるLEDパネルは別基板で準備しようと思います。

D1、D2はリード部品か、表面実装部品の違いです。どちらか一つを実装します。
データシートによると、インダクタL1は10μH~22μHの値が推奨されています。
インダクタの飽和電流は1.2A程度(RT4533GJ6の内蔵MOSFETのリミット電流)であれば良さそうですが、すこし大きめのものも使えるようなフットプリントにしています。(手持ちのインダクタ活用のため)
ENピンはR2でプルアップしています(起動状態)。
ENピンをGNDにショートすることで、シャットダウン状態となります。ここにPWM信号を入力することで、調光機能も使えるようです。
部品リスト
部品リストは下記になります。
| 品名 | 参照名 | 数量 | 数値・仕様 | 規格・フットプリント |
| LEDドライバーIC | U1 | 1 | RT4533GJ6 | パッケージ:TSOT-23-6 秋月電子:129589 |
| ダイオード | D1 | 1 | ショットキーバリア SS2040FL 40V/2A | パッケージ(SMD品):SOD-123F 秋月電子:102073 D2と排他 |
| ダイオード | D2 | 1 | ショットキーバリア SBM245L 45V/2A | アキシャルリード品 DO-41(SOD81)ピッチ10.16mm 秋月電子:117439 D1と排他 |
| インダクタ | L1 | 1 | 10μH~22μH | 10~12mm角面実装インダクタ もしくは、φ13までの円筒型コイル(P5-7.5) 例:SRC1013-220M+M(Core Master) 秋月電子:115991(22μH) |
| 抵抗 | R1 | 1 | 10Ω 定電流設定用(20mA) | アキシャルリード DIN0207、L6.3mm_D2.5mm ピッチ2.54mm(縦向き) |
| 抵抗 | R2 | 1 | 10kΩ | アキシャルリード DIN0207、L6.3mm_D2.5mm ピッチ2.54mm(縦向き) |
| コンデンサ | C1 | 1 | 100μF | 電解コンデンサ 直径:6.3mm、ピッチ2.5mm |
| コンデンサ | C2 | 1 | 4.7μF | チップ積層セラミックコンデンサ 2012サイズ 秋月電子:113822 |
| コンデンサ | C3 | 1 | 1μF/50V以上 | チップ積層セラミックコンデンサ 2012サイズ 秋月電子:113699(100V品) |
| ピンヘッダ | J1 | 1 | 7pin、2.54mmピッチ | 2.54mmピッチピンヘッダ 1列×40(折って使う前提) 秋月電子:100167 |
KiCADで基板設計
今回もKiCADで基板パターン設計を行いました。
基板寸法は20mm×33mmです。
基板表面から見た状態です。

基板裏面から見た状態です。(透視図)
昇圧LEDドライバーIC、RT4533GJ6とチップコンデンサは裏面に配置しています。
リード部品実装後も、IC故障時に交換し易いようにしておきたいな、という意図もあります。

3Dビュー表示
KiCADの機能で3D表示させたものです。
基板表面の画像です。
基板裏面から見た画像です。
部品レイアウト
表側の部品配置図です。

裏面の部品配置図です。

一旦まとめ
秋月電子で売っているRichtek Technology製の昇圧LEDドライバーIC、RT4533GJ6の基板を作ってみました。
このICを使うことで、5V電源から昇圧して、白色LEDを10個直列で点灯させることができます。
組み合わせて使用するLED照明基板と合わせて、基板メーカーに発注したいと考えています。
また進捗あれば更新します。






