以前、TI製LT1930を使った昇圧DCDCコンバーターの基板を作りましたが、最近秋月電子のホームページを見てみると、LT1930が取扱終了になっていました。
そこで、代わりに秋月電子で購入出来るNJW4132U2を使った基板を作り直してみることにしました。
NJW4132U2について
NJW4132U2は日清紡マイクロデバイス(旧新日本無線)製の昇圧DCDCコンバーター用ICです。
45V、1.75AのパワーMOSFETを内蔵しています。
カレントモード制御方式を採用しており、出力に低ESRのセラミックコンデンサを使うことができるとのことです。
【NJW4132U2の主な仕様】
動作電源範囲:4.5V~40V
出力電圧:入力電圧を反転
スイッチング電流:1.75A
スイッチング周波数:700kHz(秋月電子で売っているBバージョン)
※ほかに、300kHzのAバージョン、2MHzのCバージョンもあるようです。
ソフトスタート機能(Typ.10ms)
過電流保護と熱保護機能(160℃)あり
パッケージ外形:SOT-89-5
データシートの応用例にSEPIC型の昇降圧DCDCコンバーターも記載があります。
これもまた作ってみたいですね。
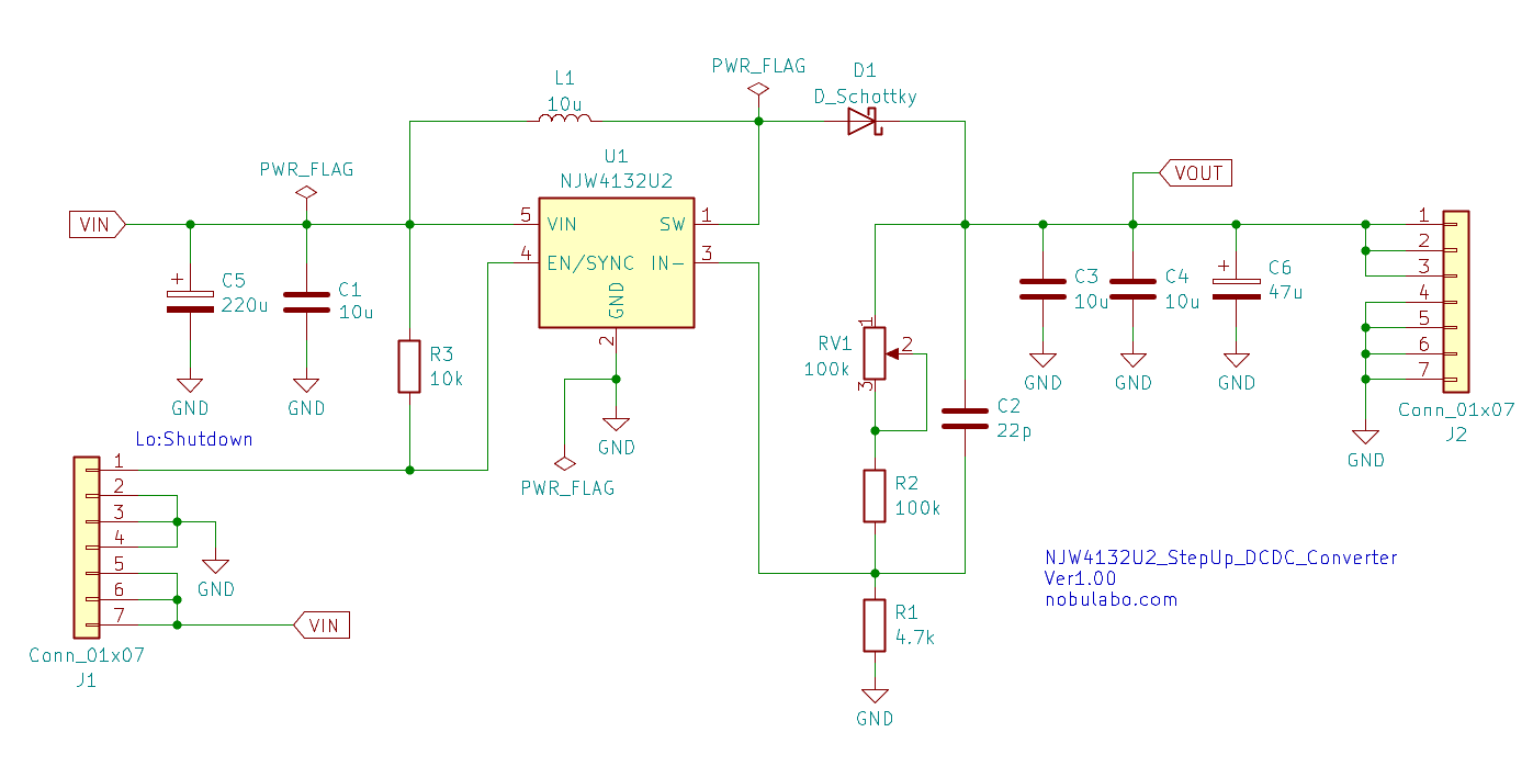
回路図
回路図は下記になります。
基本は、データシートの回路図の通りです。

入出力のコンデンサは、基本はセラミックコンデンサを使用しますが、低ESRのOSコンなど、電解コンデンサも載せられるような基板にしてみました。
出力電圧の調整について
半固定抵抗(可変抵抗)RV1で出力電圧を調整します。
回路図記載の定数では、22V~43Vあたりで調整できるようにしてみました。(推奨MAX40V、絶対最大定格45V)
RV1の抵抗値と出力電圧はデータシートより、下記のように計算できます。

R2を10kΩなど大きめに変更すると、5V入力→12V出力などの電圧もに対応できます。
上記の出力電圧の計算や、位相補償コンデンサの計算、インダクタの値とピーク電流の計算など、データシートの式を参考にして設計値を計算するエクセルシートを作ってみました。
EN/SYNC端子について
EN/SYNC端子は、R3でプルアップしており、通常は動作モードになっています。
入力電源側から引き出しているEN端子をGNDに接続することで、スタンバイモードに移行します。
EN端子から外部クロックを入力することも出来ます。
今回のBバージョンのICでは、推奨690kHz~1MHzとされています。
部品リスト
部品リストは下記になります。
| 品名 | 参照名 | 数量 | 数値・仕様 | 規格・フットプリント |
| 電源IC | U1 | 1 | NJW4132U2 | SOT-89-5 秋月電子:108271 |
| ダイオード | D1 | 1 | ショットキーバリア ダイオード SBM1060LSS 60V/10A | アキシャルリード DO-201AD、P5.08mm 縦向き(アノードが上) 秋月電子:116378 |
| コイル | L1 | 1 | 10μH~47μH インダクタ電流を 計算して剪定 | 10~12mm角面実装インダクタ 例:NR10050T470M(太陽誘電) 秋月電子:108322(47μH) 例:989BS-270M(東光) 秋月電子:104579(27μH) もしくは、φ13までの円筒型コイル(P5-7.5) 例:SRC1013-220M+M(Core Master) 秋月電子:115991(22μH) |
| 抵抗 | R1 | 1 | 4.7kΩ | アキシャルリード DIN0207、L6.3mm_D2.5mm P2.54mm(縦向き) |
| 抵抗 | R2 | 1 | 100kΩ | アキシャルリード DIN0207、L6.3mm_D2.5mm P2.54mm(縦向き) |
| 抵抗 | R3 | 1 | 10kΩ | アキシャルリード DIN0207、L6.3mm_D2.5mm P2.54mm(縦向き) |
| 半固定抵抗 (可変抵抗) | RV1 | 1 | 100kΩ | Bourns_3296W 垂直タイプ 秋月電子:100922 |
| コンデンサ | C1,C3,C4 | 3 | 10μF | チップ積層セラミックコンデンサ 3225サイズ ※C3,C4耐圧注意 秋月電子:116113(50V耐圧) |
| コンデンサ | C2 | 1 | 22pF | セラミックコンデンサ L5mm_W2.5mm_P5mm 秋月電子:105332など |
| コンデンサ | C5 | 1 | 220μF | 電解コンデンサ(高分子固体、OSコン) もしくはセラミックコンデンサと低ESR品の組み合わせ 直径:8mm、ピッチ3.5mm 秋月電子:116870(高分子固体、耐圧25V) 秋月電子:102718(低ESR品、耐圧35V) |
| コンデンサ | C6 | 1 | 47μF | 電解コンデンサ(高分子固体、OSコン) もしくはセラミックコンデンサと低ESR品の組み合わせ 直径:8mm、ピッチ3.5mm 秋月電子:116868(高分子固体、耐圧63V) 秋月電子:117498(低ESR品、耐圧63V※長さ20mm) |
| ピンヘッダ | J1,J2 | 2 | 7pin 2.54mmピッチ | 2.54mmピッチピンヘッダ 1列×40(折って使う前提) 秋月電子:100167 |
基板を小さくしたいので、リード抵抗は立て置きで配置してみました。
チップ部品を使って基板を小さくしたい、特性を良くしたいという気持ちと、一生かけても消費出来ないリード部品を使いたいという気持ちのせめぎ合いです。
(しかしリード部品も、ちょうど良い定数が無くて、結局新規で買うことになります)
ショットキーバリアダイオードは40V動作を想定して、耐圧高めのものを探したので大きめになってしまいました。
もう少し電流容量の小さいものでも大丈夫かと思います。
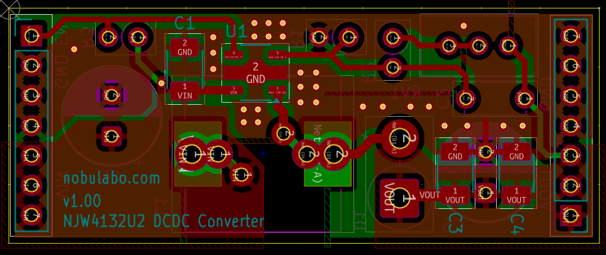
KiCADで基板設計
今回も、フリーの基板設計ソフト、KiCADを使用して基板設計を行いました。
基板サイズは50mm×20mmです。
今回は、入力電圧側と出力電圧側を左右に分けて配置し、細長い形状にしてみました。
2.54mmピッチのピンヘッダを介して、ブレッドボードなどに接続できるようにしています。

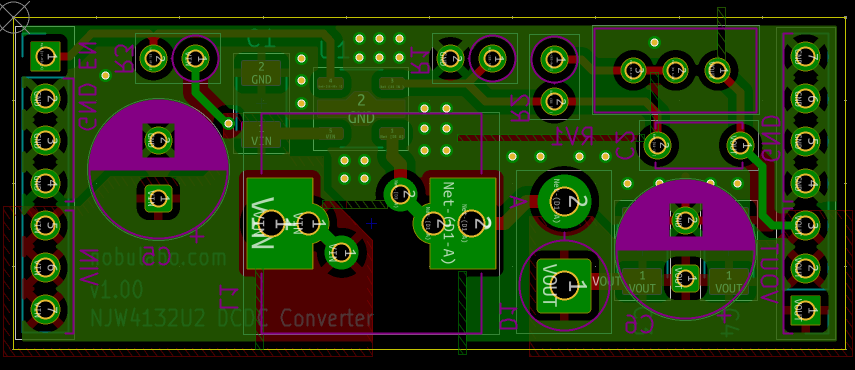
裏面(透視図)です。

コイルの裏面のベタGNDは無くす方が良いと聞いたので、渦電流が流れない様にベタを抜いてみました。(渦電流の影響、容量結合、インダクタ値の変動など)
諸説あるようですが・・・。
今回の形状だと、ベタを抜いても渦電流が大回りにループするようにはなっていないので、良いかなと思います。
3Dビュー表示
基板表面側

基板裏面(部品無し)

基板裏面(部品有り)

部品レイアウト
表側の部品配置図です。
NJW4132のICや、表面実装部品を主に配置しています。

裏面の部品配置図です。
リード部品、コイルなどを配置しています。

一旦まとめ
日清紡マイクロデバイス(旧新日本無線)製の昇圧DCDCコンバータ用IC、NJW4132U2の基板を作ってみました。
一旦基板設計のみで、これから多面取り(パネライズ)を行い、他案件と合わせて基板メーカーに発注したいと考えています。
SEPIC型の回路基板も作って動かしてみたいですね。
また進捗あれば更新します。




