秋月電子で売っているマイクアンプIC、NJM2783Vで遊びたい。
ということで、NJM2783Vを勝手に評価する基板を作ってみました。
NJM2783Vについて
NJM2783Vは、日清紡マイクロデバイス(旧:新日本無線)製のマイクアンプICです。
バッファアンプと、過大入力による信号ひずみを抑制するALC(Auto Level Control)機能を持っています。
【主な仕様】
電源電圧:2.7V~13V
チャンネル数:1(モノラル)
ALC(Auto Level Control)機能搭載
ゲイン切り替え機能あり:0dB/+20dB選択可能
パッケージ外形: SSOP14(0.65mmピッチ)
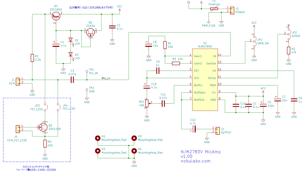
回路図
回路図は下記になります。
基本は、データシートの回路図の通りです。

ECM(エレクトレットコンデンサーマイク)用のローノイズ電源として、トラ技に載っていたマイクロフォン用のバイアス電源回路を参考にして入れてみました。
トランジスタによるリプルフィルタにより、ECMに印加する電源のノイズを除去する回路です。
参考文献:トランジスタ技術2010年12月別冊付録 定番回路集55 p.9より
・JFETは定電流源として使用し、2個のLEDの電圧降下で約3.6Vを生成しています。トランジスタQ1のVBEを引いて、ECMの電源電圧は約3Vになります。
念のため、LTSpiceによるシミュレーションでの確認結果をのせておきます。

緑色の波形:電源電圧9Vに意地悪として0.2Vpp、1kHzのリプル電圧を重畳してみました。
赤色の波形がECM電源出力で、約3.1V、リプル電圧はほぼ消えています。
水色の波形はECMのマイク出力です。(60Hzの信号出力)
ECMの等価回路は下記を参考にさせてもらいました。
・回路図左下の破線で囲っている部分は、FETレスのECMを使用する場合の回路です。
具体的には、秋月電子で売っている「フォーリーフ製UEB-1450-OC056」を想定しています。
秋月電子で買うと、セットで使用するFET 2SK1109もサービスで付属しているようです。
これも試してみたいと思い、基板に入れてみました。
・RV1はゲイン設定用のボリュームです。
・JP1のジャンパピンでも、ゲイン0dB/+20dBが選択できます。
・JP2のジャンパピンは、ALC機能のON/OFF切り替え用です。
R2の抵抗値でリミット感度を設定できるようですが、データシート記載の47kΩとしています。
・コンデンサC6の容量でリカバリ時間が設定できるようです。
ここでは、データシート記載の1μFとしています。
部品リスト
部品リストは下記になります。
| 品名 | 参照名 | 数量 | 数値・仕様 | 規格・フットプリント |
| マイクアンプIC | U1 | 1 | NJM2783V マイクアンプIC | SSOP-14 P0.65mm 秋月電子:114608 |
| NPNトランジスタ | Q1 | 1 | 2SC1815 | TO-92 NPNトランジスタ(ECB) 秋月電子:106477 |
| Nch-JFET | Q2 | 1 | 2SK30 または 2SK2881など | TO-92 Nch-JFET(SGD配列) 定電流回路用、IDSSで定電流値が決まります。 秋月電子:116549(2SK2881-T112-E) |
| LED | D1,D2 | 2 | 赤色LED | LED φ5.0mm VF×2でECM用電圧を生成、お好みで 秋月電子:101318 |
| 抵抗 | R1 | 1 | 2.2kΩ | アキシャルリード (DIN0207)P10.16mm 1/4Wサイズ |
| 抵抗 | R2,R3 | 2 | 47kΩ | ※R2はリミット感度設定抵抗 アキシャルリード (DIN0207)P10.16mm 1/4Wサイズ |
| 抵抗 | R4 | 1 | 330Ω | アキシャルリード (DIN0207)P10.16mm 1/4Wサイズ |
| 半固定抵抗 | RV1 | 1 | ゲイン設定用 10kΩ | Bourns_3296W 垂直タイプ 秋月電子:100975 もしくは、パネル取り付けの可変抵抗 |
| コンデンサ | C1,C2 | 2 | 0.1μF | フィルムコンデンサ L9.0mm_W5.0mm_P5-7.5mm 秋月電子:105332など |
| コンデンサ | C3,C11 | 2 | 0.47μF | カップリングコンデンサ フィルムコンデンサ L9.0mm_W6.4mm_P5-7.5mm 秋月電子:109791など |
| コンデンサ | C5 | 1 | 100μF | 電解コンデンサ 直径:6.3mm、ピッチ2.5mm 秋月電子:102724など |
| コンデンサ | C6,C9 | 2 | 1μF | ※C6はリカバリ時間設定用 フィルムコンデンサ L9.0mm_W6.4mm_P5-7.5mm 秋月電子:109792など |
| コンデンサ | C4,C7,C8 | 3 | 10μF | 電解コンデンサ 直径:5mm、ピッチ2.5mm 秋月電子:117897 |
| コンデンサ | C10,C12 | 2 | 4.7μF | カップリングコンデンサ 電解コンデンサ:ピッチ5mmに加工 秋月電子:130140(無極性品)など または、チップコンデンサ4532サイズ 薄膜高分子積層コンデンサー(PMLCAP) 秋月電子:108056など※セレブ用 |
| コンデンサ | C13 | 1 | 0.1μF | チップ積層セラミックコンデンサ 1608サイズ 秋月電子:116143 |
| リセッタブル ヒューズ | F1 | 1 | MF-RX030など (Bourns) | 0.3A、0.6Aで遮断、耐圧72V 秋月電子:113076 |
| ピンヘッダ | J1 | 1 | ECM(マイク)接続端子 2pin、2.54mmピッチ | 2.54mmピッチピンヘッダ 1列×40(折って使う前提) 秋月電子:100167 ECM(マイク)は 下記などを想定 秋月電子:108181、117506 |
| ピンヘッダ | J2 | 1 | 信号出力端子 2pin、2.54mmピッチ | 2.54mmピッチピンヘッダ 1列×40(折って使う前提) 秋月電子:100167 |
| ピンヘッダ | J3 | 1 | 電源入力端子 2pin、2.54mmピッチ | 2.54mmピッチピンヘッダ 1列×40(折って使う前提) 秋月電子:100167 |
| ピンヘッダ | JP1 | 1 | GAIN切り替え用 ジャンパ 3pin、2.54mmピッチ | 2.54mmピッチピンヘッダ 1列×40(折って使う前提) 秋月電子:100167 +ジャンパピン 秋月電子:103687 |
| ピンヘッダ | JP2 | 1 | ALCのON/OFF切替 ジャンパ 3pin、2.54mmピッチ | 2.54mmピッチピンヘッダ 1列×40(折って使う前提) 秋月電子:100167 +ジャンパピン 秋月電子:103687 |
| テストピン | TP1 | 1 | テストポイント Mic_IN NJM2783Vへの入力電圧 | スルーホール径φ1 秋月電子:107588(赤色) |
| テストピン | TP2 | 1 | テストポイント GND | スルーホール径φ1 秋月電子:107591(黒色) |
| ↓FETレスECM用 | ||||
| ピンヘッダ | JP3,JP4 | 2 | FETレスECM 使用時にショート | FETレスECM使用時にショートする。 下記Q3、R5、J4を実装する。 また、R1は未実装とすること。 |
| Nch-JFET | Q3 | 1 | 2SK1109 ECMインピーダンス 変換用Nch J-FET | SOT-23(リードが長い形状) 秋月電子:117648 |
| 抵抗 | R5 | 1 | 10kΩ | アキシャルリード (DIN0207)P10.16mm 1/4Wサイズ |
| ピンヘッダ | J4 | 1 | FETレスECM用接続端子 2pin、2.54mmピッチ | 2.54mmピッチピンヘッダ 1列×40(折って使う前提) 秋月電子:100167 FETレスECMは、 UEB-1450-OC056 (フォーリーフ製)を想定 秋月電子:113633 |
電解コンデンサC4の容量は、回路図では4.7μFでしたが、表では10μFとしています。
多少容量が増えても影響無さそうなのと、使用部品の種類を減らす目的です。
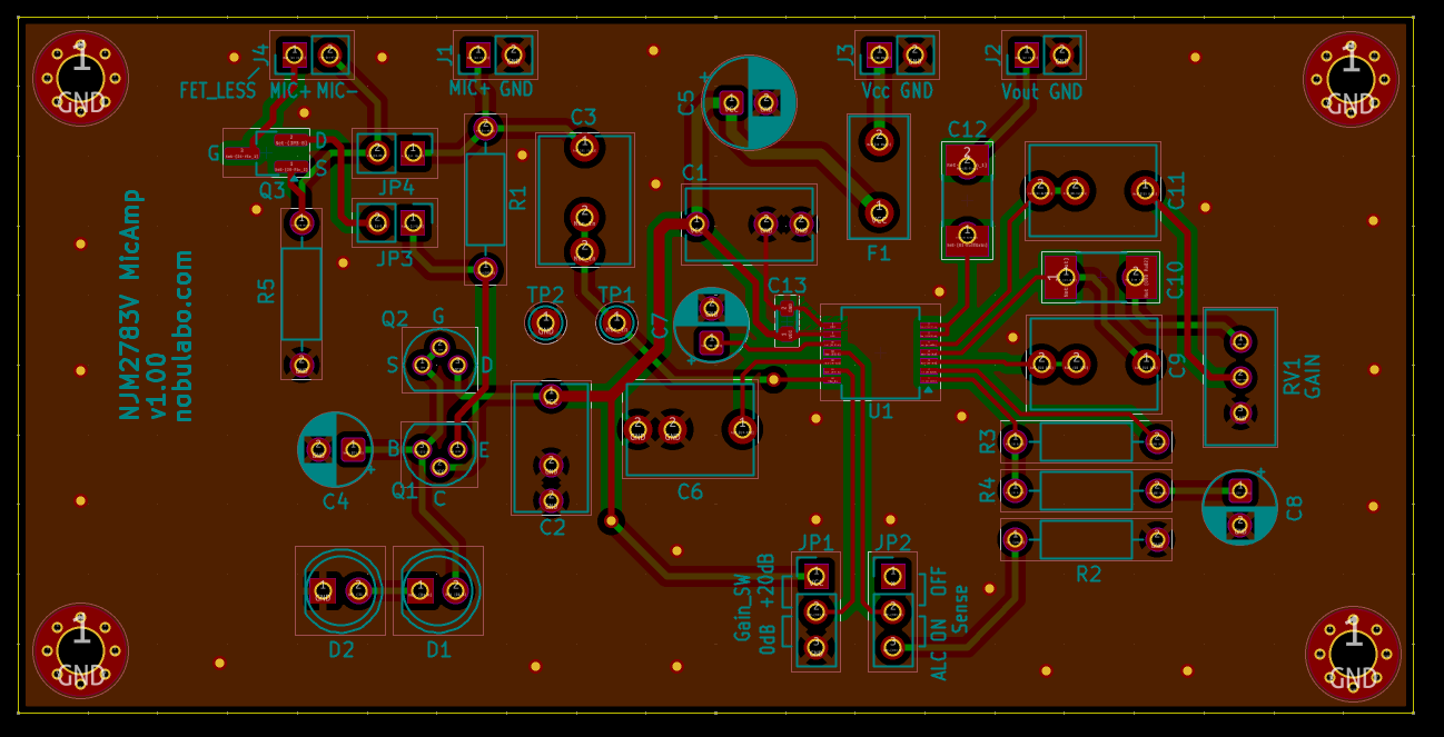
KiCADで基板設計
今回も、フリーの基板設計ソフト、KiCADを使用して基板設計を行いました。
基板サイズは100mm×50mmです。
基板表面(部品面)

基板裏面(透視図)

3Dビュー表示
基板表面
部品なし時のイメージです。

部品がのった状態のイメージです。(一部モデルが無くのっていませんが・・・)

基板裏面(部品無し)

部品レイアウト図
表側の部品配置図です。

裏面には部品はありません。

一旦まとめ
日清紡マイクロデバイス製のマイクアンプIC、NJM2783Vを勝手に評価する基板を作ってみました。
ECM用のローノイズ電源回路と、FETレスECMを使ってみたく、試せるようにしてみました。
現在は基板設計のみですが、これから他案件と合わせて基板メーカーに発注したいと考えています。
また進捗あれば更新します。



