カメラのマクロ撮影用照明としてLED発光パネルを作りたいと思い、秋月電子で売っているNJW4617DL3を使用した定電流LEDドライバー基板を作ってみました。
NJW4617DL3について
NJW4617DL3は日清紡マイクロデバイス(旧新日本無線)製のPWM調光機能付き定電流LEDドライバーです。
【主な仕様】
電源電圧範囲:2.5V~40V
出力電流:20mA~500mA
出力電流精度:±1.5%
PWM調光機能/イネーブル機能搭載
保護回路:過電流保護、サーマルシャットダウン、LEDショート保護
パッケージ:TO-252-5
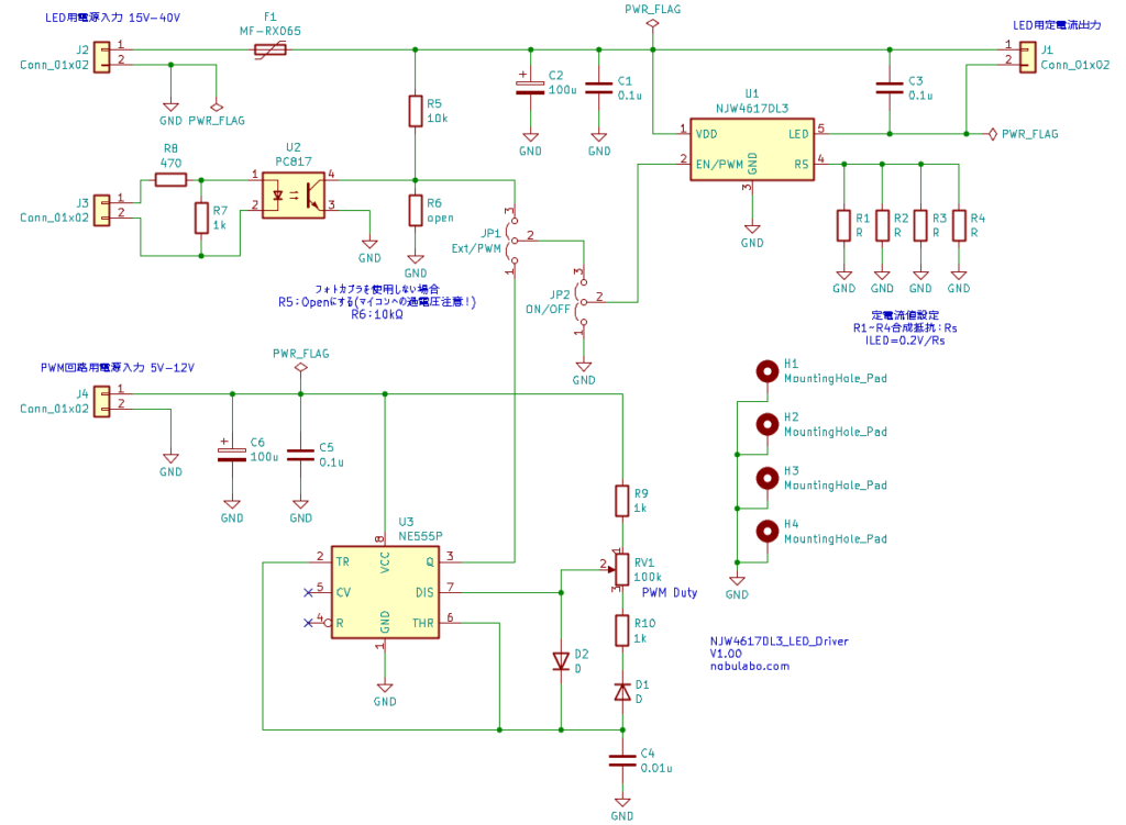
回路図
今回の回路図は下記になります。

PWM調光機能について
PWM調光機能搭載とありますが、PWM信号は外部から入力する必要があるようです。
今回は555タイマICを使ったマルチバイブレータ回路による、PWM調光回路を入れてみました。
※参考文献 トランジスタ技術2011年1月別冊付録 タイマIC555応用回路集P17~18
スイッチング周波数は、カメラ照明としてシャッタースピードに近いと良くない現象が起きそうです。正解はわかりませんが、とりあえず約1.4kHzとしてみました。
計算値と式は下記になります。

PWM周波数を上げるには、C4の容量を小さくしたり、RV1の抵抗値を小さくする方法があります。
ただし、下記NJW4617DL3の遅延時間を考慮する必要があります。
※NJW4617DL3のPWM調光ON遅延時間:13μs、OFF遅延時間1μsとデータシートに記載あります。
あまりPWM周波数を上げると、Duty比が小さい場合など、上手く動作しないかもしれません。
また、マイコンなどからのPWM外部入力用の端子も設けて、絶縁のためフォトカプラを使ってみました。
こちらも、フォトカプラの遅延時間の影響と、電源電圧が高いためスルーレート的に心配なところがあります。実験でも確認が必要ですね。
PWM回路のシミュレーション確認
念のため、555タイマICの回路をLTSpiceでシミュレーションしてみた結果です。
Duty50%狙いの時
可変抵抗を中間の50kΩ:50kΩにすることで、Duty比は約50%になっています。

Duty最小の時
可変抵抗を調整して、Vcc-DIS端子側を小さくすることで、Dutyは小さくなります。

Duty最大の時
逆に、Vcc-DIS側の抵抗値を大きくすることで、Duty比が大きくなっていることが確認出来ます。

定電流回路の電流値について
LEDに流す定電流回路の電流値は、並列接続したR1~R4の抵抗値で決まります。
抵抗値を調整するためと、消費電力を考慮して並列にしています。
電流値は、合成抵抗値:Rsとして、下記の式で計算できます。
ILED=0.2V/Rs
例:Rs=10Ωの時、20mA出力
Rs=2Ωの時、100mA出力
また、定電流回路とはいえ、LEDの順方向電圧以上の電圧は必要です。
NJW4617DL3は最大40Vの電源入力に対応しています。
40Vくらいあれば、白色LEDを10個以上直列にしても問題なく駆動出来そうです。
今回は下記で製作する昇圧コンバーター基板(NJW4132U2)モジュールを使おうと思います。
昇圧DCDCコンバーターの接続図イメージは下記になります。

タイマICの電源電圧は40V程の高電圧に対応していないので(製品にもよりますが、最大16V程度)、昇圧前の12V電源をタイマICの電源に使う想定です。
部品リスト
部品リストは下記になります。
| 品名 | 参照名 | 数量 | 数値・仕様 | 規格・フットプリント |
| LEDドライバ | U1 | 1 | NJW4617DL3 | TO-252-5 秋月電子:112989 |
| フォトカプラ | U2 | 1 | PC817 | DIP-4_W7.62mm 秋月電子:113765 |
| タイマIC | U3 | 1 | NE555L-D08 | DIP-8_W7.62mm 秋月電子:114051 |
| ダイオード | D1,D2 | 2 | 小信号ダイオード 1N4148など | アキシャルリード DO-35_SOD27_P10.16mm 秋月電子:100941 |
| 抵抗 | R1,R2,R3,R4 | 4 | 定電流値設定用 全て並列接続 | アキシャルリード (DIN0207)P10.16mm 1/4Wサイズ |
| 抵抗 | R5 | 1 | 10kΩ | アキシャルリード DIN0207、L6.3mm_D2.5mm P2.54mm(縦向き) |
| 抵抗 | R6 | 1 | open | アキシャルリード DIN0207、L6.3mm_D2.5mm P2.54mm(縦向き) |
| 抵抗 | R7,R9 | 2 | 1kΩ | アキシャルリード DIN0207、L6.3mm_D2.5mm P2.54mm(縦向き) |
| 抵抗 | R8 | 1 | 470Ω | アキシャルリード DIN0207、L6.3mm_D2.5mm P2.54mm(縦向き) |
| 抵抗 | R10 | 1 | 47kΩ | アキシャルリード DIN0207、L6.3mm_D2.5mm P2.54mm(縦向き) |
| 半固定抵抗 (可変抵抗) | RV1 | 1 | 100kΩ | Bourns_3296W 垂直タイプ 秋月電子:100922 |
| コンデンサ | C1,C3,C5 | 3 | 0.1μF | セラミックコンデンサ またはフィルムコンデンサ L7.0mm_W3.5mm_P5.00mm 秋月電子:115927など |
| コンデンサ | C2 | 1 | 100μF ※耐圧注意 | 電解コンデンサ 直径:8mm、ピッチ3.5mm 秋月電子:117905(50V耐圧) |
| コンデンサ | C4 | 1 | 0.01μF | フィルムコンデンサ L7.0mm_W4.5mm_P5.00mm 秋月電子:105327など |
| コンデンサ | C6 | 1 | 100μF | 電解コンデンサ 直径:6.3mm、ピッチ2.5mm 秋月電子:102724 |
| リセッタブルヒューズ | F1 | 1 | MF-RX065 | 0.65A、1.3Aで遮断、耐圧72V 秋月電子:113078 |
| ピンヘッダ | J1,J2,J3,J4 | 4 | 2pin、2.54mmピッチ | 2.54mmピッチピンヘッダ 1列×40(折って使う前提) 秋月電子:100167 |
| ピンヘッダ | JP1 | 1 | Ext/PWM 切り替え用ジャンパ 3pin、2.54mmピッチ | 2.54mmピッチピンヘッダ 1列×40(折って使う前提) 秋月電子:100167 +ジャンパピン 秋月電子:103687 |
| ピンヘッダ | JP2 | 1 | ON/OFF 切り替え用ジャンパ 3pin、2.54mmピッチ | 2.54mmピッチピンヘッダ 1列×40(折って使う前提) 秋月電子:100167 +ジャンパピン 秋月電子:103687 |
NJW4617DL3の電源電圧を40V近くで使用する場合は、コンデンサの耐圧等に注意してください。
KiCADで基板設計
今回も、フリーの基板設計ソフト、KiCADを使用して基板設計を行いました。
基板サイズは50mm×50mmです。


3Dビュー表示
基板表面(部品無し)

基板表面(部品有り)

基板裏面

部品レイアウト
表側の部品配置図です。

裏面には部品はありません。

一旦まとめ
日清紡マイクロデバイス(旧新日本無線)製のNJW4617DL3を使用した、定電流LEDドライバーの基板を作ってみました。
一旦基板設計のみで、組み合わせて使用する昇圧DCDCコンバーター基板や、LED照明基板と合わせて基板メーカーに発注したいと考えています。
また進捗あれば更新します。
参考リンク
組み合わせて使用するLED照明パネル基板を作ってみました。





