秋月電子で買える大き目の面実装NchパワーMOSFET、IRFS7730かIRF1324(D2PAK7パッケージ)、もしくはTKR74F04PB(TO220SM(W)パッケージ)を使うハーフブリッジ基板です。
パワエレを勉強したくて以前作っていたものです。
数年前に製作した基板ですが、記事にまとめていなかったので、回路等を覚え書きとしてまとめておきます。
使用するパワーMOSFETについて

秋月電子で購入できる下記のNch面実装パワーMOSFETが使用できます。
対応パッケージはD2PAK7かTO220SM(W)の何れかで、比較的低電圧で大電流のタイプです。
International Rectifier社製:IRFS7730
【主な仕様】
ドレインソース間電圧:75V
ドレイン電流:240A
ピークドレイン電流:990A
ゲートソース間電圧:±20V
オン抵抗:Typ1.7mΩ
許容損失:375W
パッケージ:D2PAK7
International Rectifier社製:IRF1324
【主な仕様】
ドレインソース間電圧:24V
ドレイン電流:240A
ピークドレイン電流:1640A
ゲートソース間電圧:±20V
オン抵抗:Typ0.8mΩ
許容損失:300W
パッケージ:D2PAK7
東芝製:TKR74F04PB
【主な仕様】
ドレインソース間電圧:40V
ドレイン電流:250A
ピークドレイン電流:750A
ゲートソース間電圧:±20V
オン抵抗:Typ0.6mΩ
許容損失:375W
パッケージ:TO220SM(W)
ゲートドライバは下記のモジュールを使用する想定です。
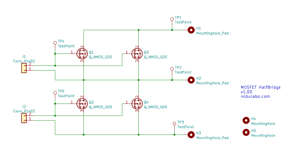
回路図
回路図は下記になります。

MOSFETが2個並列になっているように見えますが(回路図ではそうなっていますが)、貧乏性なので基板表面はIRFS7730かIRF1324、裏面はTKR74F04PBのいずれかを載せられるようにしています。
実際は、いずれか1種類のパッケージのみ実装して使用します。
基板一枚でハーフブリッジ回路を構成しており、2枚組み合わせてフルブリッシ回路を構成します。
もしくは、3枚使用することで3相ブリッジ回路を構成することができます。
部品リスト
部品リストは下記になります。
| 品名 | 参照名 | 数量 | 数値・仕様 | 規格・フットプリント |
| NchパワーMOSFET | Q1,Q2 | 2 | IRFS7730TRL7PP または IRF1324STRL-7PP | D2Pak-7(TO-263-6)パッケージ 秋月電子:110162 または116708(在庫限り) |
| NchパワーMOSFET | Q3,Q4 | 2 | TKR74F04PB | TO220SM(W)パッケージ 秋月電子:116487 |
| ターミナルブロック | J1,J2 | 2 | 2pin、5.08mmピッチ | 汎用端子台 秋月電子:101306 |
| テストポイント | TP1~TP5 | 5 | チェック端子 | スルーホール径φ1 秋月電子:107588 |
| マウントホール | H1,H2,H3 | 3 | M5ネジ用(φ5.3) | MountingHole_5.3mm_M5_Pad_Via |
KiCADで基板設計
今回もKiCADでパターン設計を行いました。


3Dビュー表示
・基板表側
IRFS7730かIRF1324(D2PAK7パッケージ)をのせる面です。

・基板裏側
TKR74F04PB(TO220SM(W)パッケージ)を載せる面です。

部品配置図
・基板表側
IRFS7730かIRF1324(D2PAK7パッケージ)をのせる面です。

・基板裏側
TKR74F04PB(TO220SM(W)パッケージ)をのせる面です。

多面取り(パネライズ)して発注
100mm×100mmで4個取りとなる様にパネライズしています。
・基板表面

・基板裏面

到着した基板
中国の基板メーカーElecrowに発注して製作してもらいました。
下記の記事で紹介しています。
Elecrowから到着した基板がこちらになります。
レジスト色は黄色です。

部品を実装してみる
表側(D2PAK7パッケージ)にMOSFETを実装してみました。
フットプリントの寸法は問題なさそうです。

ベタに熱が逃げるので、パワーのある半田ごての使用がおすすめです。

放熱パッド裏のビアにも、裏側からはんだを流し込んでいます。

裏側(TO220SM(W)パッケージ)にMOSFETを実装する例です。(上の写真とは別の基板個片です)
こちらも、フットプリントの寸法は問題なさそうです。

実装後の写真です。

放熱パッド裏のビアにも、裏側からはんだを流し込んでいます。

まとめ
パワエレを勉強するために、秋月電子で買える大き目の面実装NchパワーMOSFETを使うハーフブリッジ基板を作ってみました。
IRFS7730かIRF1324(D2PAK7パッケージ)、もしくはTKR74F04PB(TO220SM(W)パッケージ)を使用することができます。
いずれのMOSFETもかなり大電流に対応しており、この基板では対応しきれないほどのスペックです。
下記のゲートドライバ基板と合わせて、実験に使用したいと考えています。
参考リンク
今回のような放熱ベタの多い基板にはんだ付けするための、パワーのある温調半田ごてです。
私も使っていますが、会社で使用するようなステーション型の半田ごてに負けず劣らず使いやすいです。(持ち手が太いのが玉にキズですが・・・)



