恥ずかしながら、この年になってもチャージポンプ型DCDCコンバータを使ったことが無かったので、秋月電子で売っている負電圧チャージポンプIC、NJW4191Mを使った反転チャージポンプ基板を作ってみました。
NJW4191Mについて
日清紡マイクロデバイス(旧:新日本無線)製の負電圧チャージポンプICです。
チャージポンプ型のDCDCコンバータなので、インダクタを使用することなく、コンデンサを接続するのみで負電圧が生成できます。
【NJW4191Mの主な仕様】
入力電源電圧:4.7V~17V
負電圧出力:MAX -17V(出力電圧調整機能あり)
スイッチング周波数:300kHz(外部入力時のMAX500kHz)
最大出力電流:55mA
サーマルシャットダウン機能あり(160℃で停止)
パッケージ外形:DMP8(SOP8のようなもの)
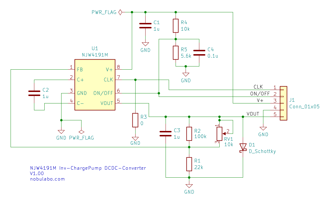
回路図
回路図は下記になります。
基本は、データシートの推奨回路の通りです。

・可変抵抗RV1で出力電圧を調整します。
RV1をあまり小さくし過ぎない様にしてください。(-17Vを超えます)
※出力調整機能を使わない場合はR2をショートしろとデータシートに書いてあるので、実際は入力電圧の値に制限されるかもしれません(未確認)
データシートに記載の下記の式より、RV1と出力電圧の関係を表にしてみました。(R2と並列になる条件で計算しています。)


可変抵抗無しで、固定抵抗R2で出力電圧を決め打ちにしても良いです。
・D1のショットキーバリアダイオードは、「起動時にVOUTに正電圧が掛かっていると起動不良や破損の恐れあり」とのことで、その対策として入れます。
・内部CLK動作時(CLK外部入力をしない場合)は、R3(0Ω)でGNDにショートします。
CLK外部入力時はR3を外してください。入力したクロックの1/4の周波数で動作するようです。(2MHz入力時、500kHz)
・ON/OFF端子をプルアップすることでチャージポンプが動作開始しますが、ON/OFF端子の最大印加電圧は5.5Vなので、R4・R5で分圧しています。電源電圧に応じて1.7V~5.5Vの範囲になるように定数を決める必要があります。(もしくは潔く外部入力でON/OFF)
部品リスト
部品リストは下記になります。
| 品名 | 参照名 | 数量 | 数値・仕様 | 規格・フットプリント |
| チャージポンプIC | U1 | 1 | NJW4191M | SOIC-8_5.3×5.3mm_P1.27mm 秋月電子:114329 |
| ダイオード | D1 | 1 | RB160M-30TR:ローム 30V、1A | ショットキーバリアダイオード 面実装:D_SOD-123F 秋月電子:101398 |
| 抵抗 | R1 | 1 | 22kΩ | チップ抵抗 1608サイズ |
| 抵抗 | R2 | 1 | 100kΩ | チップ抵抗 1608サイズ |
| 抵抗 | R3 | 1 | 0Ω(ジャンパ) | チップ抵抗 1608サイズ |
| 抵抗 | R4 | 1 | 10kΩ | チップ抵抗 1608サイズ 秋月電子:114122 |
| 抵抗 | R5 | 1 | 5.6kΩ | チップ抵抗 1608サイズ |
| 可変抵抗 (半固定抵抗) | RV1 | 1 | 10kΩ | 表面実装半固定抵抗 Suntan:TSR-C3305 秋月電子:112705 |
| コンデンサ | C1,C2,C3 | 3 | 1μF | チップ積層セラミックコンデンサ 1608サイズ 秋月電子:116994 |
| コンデンサ | C4 | 1 | 0.1μF | チップ積層セラミックコンデンサ 1608サイズ 秋月電子:116143 |
| ピンヘッダ | J1 | 1 | L型ピンヘッダ 1列×5極 | 形名:PH-1x40RG(2)※折って使用 秋月電子:101627 |
KiCADで基板設計
フリーの基板設計ソフト、KiCADを使用して基板設計を行いました。
基板サイズは20mm×20mmです。
2.54mmピッチのピンヘッダを介して、ブレッドボードなどに接続できるようなレイアウトにしました。

3Dビュー表示
基板表面です。ピンヘッダはL字のものを使うのが良いと思います。

基板裏面です。

調整用の面実装トリマ(半固定抵抗)を裏面に配置しました。
部品レイアウト
表側の部品配置図です。

裏面の部品配置図です。(面実装トリマのみ)

一旦まとめ
秋月電子で売っている負電圧チャージポンプIC、NJW4191Mを使った反転チャージポンプ基板を作ってみました。
一旦基板設計のみで、これから多面取り(パネライズ)を行い、他案件と合わせて基板メーカーに発注したいと考えています。
また進捗あれば更新します。



